攻略教程 第3013页

一念逍遥新手入门 开局玩法与必备知识全攻略

一念逍遥新手入门 开局玩法与必备知识全攻略

攻略教程 125
在广袤的修仙世界中,一念逍遥为玩家们提供了一个精彩纷呈的修仙之旅。对于初入此道的新手玩家,掌握开局玩法和必备知识至关重要,这将的修仙之路奠定坚实的基础。 角色创建与选择 在游戏伊始,您需要创建自己的角色。首先要确定修仙的方向,是炼体还是修法。炼体侧重于近战和强大的肉身,而修法则擅长法术攻击和远程输出。两者...
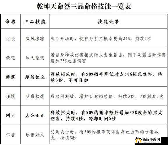
云端问仙:全面解析命格属性手册

云端问仙:全面解析命格属性手册

攻略教程 116
命格基础介绍 命格定义:命格不仅体现了修士的性格特征,还直接影响角色的战斗属性和成长方向。 命格种类:共有六种命格,分别是“刚正”、“仁善”、“无畏”、“豪迈”、“桀骜”和“谨慎”。 属性影响:每种命格的成长会带来两种特定属性的提升,这些属性包括根骨、力道、洞察、闪避、拆招、暴击、抗暴和破防等,从而影响...
三国志幻想大陆征战秘籍:攻略、技巧与策略分享

三国志幻想大陆征战秘籍:攻略、技巧与策略分享

攻略教程 118
在风起云涌的三国志幻想大陆中,征战天下是每一位玩家的梦想。想要在这个充满挑战与机遇的世界中脱颖而出,掌握一些征战秘籍、攻略、技巧与策略是至关重要的。而这本三国志幻想大陆征战秘籍:攻略、技巧与策略分享无疑是我们在游戏中的得力助手。 在征战之初,合理的阵容搭配是取得胜利的基础。我们需要根据不同武将的技能和特点,...
原神幽夜华尔兹:全面解析装备属性与实战强度

原神幽夜华尔兹:全面解析装备属性与实战强度

攻略教程 177
武器属性与特性 基础面板:幽夜华尔兹提供的是物理伤害倾向的面板,虽然在纯伤害期望上可能不如弓藏,但其独特的武器特效和外观设计使其成为菲谢尔玩家的优选。 武器特效:强化了菲谢尔的元素战技和普通攻击,适合混合伤害输出,尤其是物理与雷电元素的结合,对于追求特定玩法的玩家有特别的价值。 实战强度分析 混伤流菲...
漫威超级战争:顶尖操作英雄榜,秀翻战场的超能力者

漫威超级战争:顶尖操作英雄榜,秀翻战场的超能力者

攻略教程 130
在《漫威超级战争》这款游戏中,一些英雄因其独特的技能机制和高操作上限,成为了顶尖操作玩家展现技巧的首选。以下是一些能够秀翻战场的超能力者: 1. 霹雳火与百光花火:属于中单英雄,需要一定的操作技巧。他们能够通过精准的技能释放进行消耗和爆发,特别是霹雳火,其技能组合可以创造华丽的连招,而百光花火则以其复杂但回...
武林闲侠:水木之塔全关卡通关攻略,轻松过关不发愁

武林闲侠:水木之塔全关卡通关攻略,轻松过关不发愁

攻略教程 135
在充满挑战与惊喜的武林闲侠世界中,水木之塔无疑是众多玩家渴望征服的重要关卡。对于许多玩家来说,如何顺利通关水木之塔可能是一个令人头疼的问题,但别担心,今天就为大家带来水木之塔全关卡的通关攻略,让你轻松过关不发愁。 在进入水木之塔之前,我们要做好充分的准备。确保自己的侠客阵容具有足够的实力和多样性。合理搭配不...
妄想山海中云晶泪的制作方法及详细步骤全面解析

妄想山海中云晶泪的制作方法及详细步骤全面解析

攻略教程 133
在妄想山海的世界里,云晶泪是一种非常珍贵的物品,它具有神奇的力量,可以帮助玩家提升实力。今天,我将为大家详细解析云晶泪的制作方法及详细步骤,希望能帮助大家在游戏中更好地发展。 云晶泪的作用 云晶泪是妄想山海中的一种特殊材料,它主要有以下作用: 1. 提升宠物实力:云晶泪可以喂养宠物,提升宠物的属性和技能...
公主连结中的挂树现象:一场策略与休闲的碰撞

公主连结中的挂树现象:一场策略与休闲的碰撞

攻略教程 124
公主连结中的“挂树”现象,是玩家社区中一种独特的应对战斗失误的策略,同时也体现了游戏内的社交互动。当玩家在进行公会战或挑战特定副本时,如果遭遇意外情况,如忘记开启自动战斗、角色被BOSS击败等,他们会选择暂停游戏,并在公会聊天或游戏内其他通讯渠道请求帮助。这种行为被称为“挂树”,因为玩家暂停在战斗中等待救援的...
时空猎人新版本究竟表现如何 值得玩家深入探索吗

时空猎人新版本究竟表现如何 值得玩家深入探索吗

攻略教程 150
在游戏的世界里,每一次版本更新都像是一场未知的冒险,充满了期待与挑战。对于深受玩家喜爱的时空猎人来说,新版本的推出更是备受瞩目。那么,时空猎人新版本究竟表现如何?又是否值得玩家深入探索呢? 从画面表现来看,新版本给人以眼前一亮的感觉。场景的细节更加丰富,光影效果更为逼真,让玩家仿佛置身于一个充满奇幻色彩的未...
江湖悠悠:梓落剑属性淬炼攻略,打造绝世神兵

江湖悠悠:梓落剑属性淬炼攻略,打造绝世神兵

攻略教程 129
在《江湖悠悠》中,梓落剑作为一款深受玩家喜爱的武器,其属性淬炼是提升其威力的关键步骤。以下是一份详细的梓落剑属性淬炼攻略,帮助你打造绝世神兵。 1. 理解淬炼属性 淬炼属性分为多个类别,包括但不限于攻击、暴击、命中、穿透、破甲、韧性、吸血和格挡等。每种属性都有其独特的作用: 攻击:直接增加伤害输出。...
公主连结拉姆的获取途径与详细技能介绍一览

公主连结拉姆的获取途径与详细技能介绍一览

攻略教程 127
在公主连结这款热门的手游中,拉姆是一位备受玩家喜爱的角色。她不仅拥有独特的外貌,其技能更是在战斗中发挥着重要的作用。接下来,让我们详细了解一下拉姆的获取途径以及她的技能特点。 获取途径 要获得拉姆,玩家可以通过游戏中的特定卡池进行抽取。在一些限时活动期间,官方可能会提高拉姆的出货概率,这无疑是玩家们获取她...
华夏人生:深度解析重生机制的秘籍全览

华夏人生:深度解析重生机制的秘籍全览

攻略教程 122
华夏人生中的重生机制是游戏的核心特一,它允许玩家在满足特定条件后,以新的身份重新开始游戏,从而体验不同的生活轨迹。以下是对这一机制的深度解析: 1. 重生机制的基本概念 定义:重生机制让玩家在完成特定任务或达成一定成就后,有机会选择重新开始游戏,但保留或重置某些属性。 目的:通过重生,玩家可以探索游戏的...
万国觉醒新手转区转服操作详细指南:如何更换服务器

万国觉醒新手转区转服操作详细指南:如何更换服务器

攻略教程 275
在万国觉醒的广阔世界中,有时新手玩家可能出于各种原因想要更换服务器,开启全新的游戏体验。下面就为大家详细介绍一下新手转区转服的操作流程。 要明确转区转服的一些基本条件和限制。游戏可能会规定在特定时间内或达到一定等级后才能进行转区操作。可能还会有其他的一些要求,比如账号的状态等,所以在进行转区之前,务必仔细阅...
漫威超级战争:先锋测试时间全梳理

漫威超级战争:先锋测试时间全梳理

攻略教程 179
首次封闭测试结束:2021年5月28日,游戏的首次封闭测试圆满结束。 先锋测试宣布:紧接着,官方宣布下一轮测试,即先锋测试,定于2021年6月17日开始。这次测试是付费限量删档性质的,意味着玩家需要支付费用参与,且游戏数据在测试结束后会被删除。 测试参与条件与奖励:参与测试的玩家,如果在测试期间至少进行1...
公主连结圣诞千歌究竟怎么样 圣诞千歌详细技能逐一呈现

公主连结圣诞千歌究竟怎么样 圣诞千歌详细技能逐一呈现

攻略教程 127
在公主连结的众多角色中,圣诞千歌以其独特的魅力和强大的技能组合吸引了众多玩家的目光。那么,公主连结圣诞千歌究竟怎么样呢?让我们逐一呈现她的详细技能,来深入了解这位角色。 圣诞千歌的UB(必杀技)名为“圣夜的慈爱颂歌”。此技能不仅能对前方范围内的敌人造成魔法伤害,还能回复己方全体的生命值。这一技能的双重效果使...
深渊地平线公会冷却时间详解:揭秘等待的每一秒

深渊地平线公会冷却时间详解:揭秘等待的每一秒

攻略教程 154
在《深渊地平线》这款游戏中,公会冷却时间是一个重要的管理机制,它影响着玩家的公会活动和公会内部的资源管理。以下是关于公会冷却时间的详细解析: 公会设施升级冷却时间 公会旗帜建设:冷却时间为7天。这意味着一旦你升级了公会旗帜,你需要等待一周才能进行下一次升级。 公会研究所:升级需要10天的冷却期,这涉及到...
魔法烘焙战场:蛋糕坊争夺战终极武器指南

魔法烘焙战场:蛋糕坊争夺战终极武器指南

攻略教程 157
在《创造与魔法》的魔法烘焙战场——蛋糕坊争夺战中,选择合适的武器对于取得胜利至关重要。以下是一份终极武器指南,帮助你在甜点的战场上脱颖而出: 适用场景:以其连续攻击能力和较远射程成为远程战斗的优选。它适合在保持一定距离的同时持续输出伤害。 策略提示:利用时,可以先用弓箭进行侦查,发现目标后再切换到进行精准...
2022 年黑色沙漠手游平民玩家选啥职业最强 快来瞧瞧

2022 年黑色沙漠手游平民玩家选啥职业最强 快来瞧瞧

攻略教程 125
以下是一篇关于“2022 年黑色沙漠手游平民玩家选啥职业最强 快来瞧瞧” 在 2022 年的黑色沙漠手游世界中,对于平民玩家来说,选择一个强大且适合自身的职业至关重要。毕竟,平民玩家在资源投入相对有限的情况下,需要依靠职业的特性和优势来获得更好的游戏体验。 我们来谈谈女巫这个职业。女巫拥有强大的远程魔法攻...
巨龙基因模拟攻略:最强蜗牛获取途径全解析

巨龙基因模拟攻略:最强蜗牛获取途径全解析

攻略教程 190
1. 基因模拟训练 解锁条件:达到基因模拟训练的第800层。这需要玩家有较强的战斗力和一定的游戏进度。 开启方法:在形态基因训练中,当你的实力足够时,通过挑战基因模拟训练至800层,即可解锁巨龙基因的训练选项。 2. DNA特惠礼包 购买途径:进入游戏后,前往抽奖机房间,点击基因研究装置,然后选择DN...
三国志战略版:新手入坑必备攻略,快速上手玩转游戏

三国志战略版:新手入坑必备攻略,快速上手玩转游戏

攻略教程 173
如果你是一位新手玩家,想要快速上手三国志战略版这款游戏,那么你来对地方了!在本篇文章中,我提供一份详细的新手入坑攻略,帮助你快速了解游戏机制,掌握游戏技巧,成为一名优秀的玩家。 游戏介绍 三国志战略版是一款以三国历史为背景的策略游戏,玩家可以在游戏中扮演一位主公,招募武将,建设城池,发展势力,与其他玩家进...